
The evolution from isolated AI models to collaborative agent ecosystems represents a fundamental shift in how enterprises approach data and analytics challenges. The rise of AI agents autonomous software entities acting on behalf of users and organizations marks a transformative moment for enterprise technology. For organizations drowning in data silos and struggling with fragmented analytics workflows, the open agentic web stack offers a blueprint for building intelligent systems that don't just analyze data but act on it, collaborate across boundaries, and deliver measurable business outcomes.
Building effective agents is more than just code. It requires a repeatable blueprint, spanning use case design, developer tooling, observability, integrations, and governance. This comprehensive approach addresses the core challenges that have plagued enterprise data initiatives for years: disconnected systems, manual workflows, governance nightmares, and the inability to scale insights across organizational boundaries.

The most persistent challenge in enterprise analytics is the lack of data; it's the inability of systems to communicate effectively. Traditional data integration approaches create point-to-point connections that become increasingly complex and brittle as organizations grow. The open agentic web stack fundamentally reimagines this through standardized communication protocols.
Agents need a shared "language" to exchange messages, requests, and structured data. Without it, collaboration breaks down into isolated silos. This is where protocols like Model Context Protocol (MCP) and Agent-to-Agent (A2A) become game-changers. Standards like Model Context Protocol (MCP) and Agent-to-Agent (A2A) provide this foundation, ensuring agents can negotiate, coordinate, and cooperate regardless of who built them or where they're hosted.
Consider a typical analytics scenario where customer data lives in Salesforce, transaction data resides in SAP, and behavioral analytics run in Azure. Previously, creating a unified view required complex ETL pipelines and data warehousing projects that took months. In Azure AI Foundry, A2A support enables not only intra-organization workflows but also cross-boundary collaboration, where supply chain partners or business ecosystems can securely exchange actions through a common protocol. This means agents can seamlessly query, combine, and analyze data across these systems in real-time, without the traditional overhead of data movement and duplication.
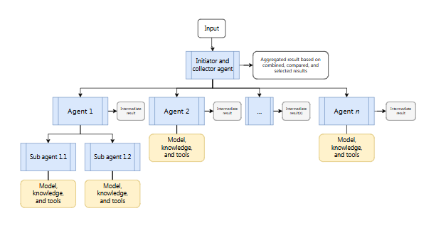
Specialist agents increasingly collaborate as teams, with one handling scheduling, another querying databases, and another summarizing. This mirrors human work patterns, where specialists contribute to shared goals. This collaborative approach transforms how organizations approach complex analytical tasks, enabling them to leverage specialized agents for specific data sources while maintaining a cohesive analytical workflow.

Every data team knows the frustration of reinventing the wheel: building the same reports, creating similar dashboards, and writing redundant transformation logic across different projects. The open agentic web stack addresses this through intelligent discovery and registry services that fundamentally change how analytical assets are shared and reused.
Just as the web needed directories and search engines, agents need a way to be found and reused. The architecture introduces two critical components: The Catalog serves as the listing of assets a curated collection of agents, tools, and applications that can be discovered and composed into new solutions. The Registry, by contrast, tracks the deployed instances of those assets the live agentic app instances running across providers, with their endpoints, health, and status.
This dual-layer approach solves a fundamental analytics pain point: knowing what analytical capabilities already exist in the organization and how to leverage them. Instead of each team building their own customer churn model or revenue forecasting agent, they can discover existing agents through the Catalog, understand their capabilities, and compose them into new workflows. The Registry ensures these agents remain operational and performant, providing real-time visibility into the health of the entire analytics ecosystem.
For data leaders, this means dramatically reduced time-to-insight. New analytics request that previously required weeks of development can now be assembled from existing agent components in hours. More importantly, successful analytical patterns can be standardized and propagated across the organization, ensuring that best practices are consistently applied.

Data governance has traditionally been a trade-off between control and agility. Lock down data too tightly, and innovation stalls. Open it too widely, and compliance risks explode. The open agentic web stack offers a third path: intelligent governance that travels with the agents themselves.
Azure AI Foundry brings together security, safety, and governance in a layered process enterprises can follow to build trust in their agents. This isn't governance as an afterthought; it's built into the foundation of how agents operate and interact. Each agent carries its own security context, understanding what data it can access, what operations it can perform, and what compliance requirements it must meet.
Open standards like the Model Context Protocol (MCP) and Agent2Agent (A2A) are creating a lingua franca for how agents share tools, context, and results across vendors. This interoperability is critical for enterprises who want the freedom to choose best-of-breed solutions and ensure their agents, tools, and data can work together, regardless of vendor or framework. This standardization extends to governance policies, ensuring that regulatory requirements like GDPR or HIPAA are consistently enforced regardless of which agent is processing the data or where it's deployed.
The impact on analytics teams is profound. They can now build and deploy analytical agents with confidence, knowing that governance policies will be automatically enforced. Data access controls, audit trails, and compliance checks become inherent properties of the agent ecosystem rather than manual checkpoints that slow down analytical workflows.

The journey from a promising analytical model to a production-grade system has long been fraught with challenges. Models that work perfectly in notebooks fail at scale. Governance requirements emerge late in the development cycle. Integration complexities multiply as systems connect. The open agentic web stack addresses these challenges through a comprehensive approach to agent lifecycle management.
It's no longer whether you can build an agent it's how fast and seamlessly you can go from idea to enterprise-ready deployment. This shift in focus reflects the maturation of agent technology from experimental to essential. Much like HTTP and TCP/IP standardized the internet, this stack provides the common services and protocols needed to make multi-agent ecosystems secure, scalable, and interoperable across organizational boundaries.
Ensuring the reliability, safety, and performance of AI agents is critical. That's where agent observability comes in. For analytics workloads, this means comprehensive monitoring of data quality, model performance, and decision accuracy. Agents can self-report their confidence levels, flag anomalous patterns, and even collaborate to validate results before taking action.

The standardization provided by the open agentic web stack means that organizations aren't locked into proprietary frameworks. From Microsoft 365 to Salesforce to ServiceNow, enterprises expect agents to act across all their apps, not just one platform. This vendor-agnostic approach ensures that analytical investments remain portable and future-proof, reducing the risk of technical debt and platform lock-in.
The open agentic web stack represents more than just technical architecture; it's a new paradigm for how organizations approach data and analytics. Agents are only as capable as the tools you give them and only as trustworthy as the governance behind those tools. By providing both the technical foundation and the governance framework, the stack enables organizations to move beyond traditional analytics limitations.
A robust agentic web stack is not one technology but a composition of services that together provide the foundation for open, secure, and enterprise-grade multi-agent systems. For data and analytics leaders, this means the ability to finally deliver on the promise of data-driven decision-making at scale. Agents don't just generate insights; they act on them, collaborate to validate them, and continuously learn from outcomes to improve future performance.
As organizations embrace this new paradigm, success will depend on thoughtful implementation that balances innovation with governance, standardization with flexibility, and automation with human oversight. The open agentic web stack provides the blueprint, but realizing its potential requires a commitment to building analytical capabilities that are not just powerful, but trustworthy, scalable, and aligned with business objectives. The future of enterprise analytics isn't just about better models or faster queries; it's about intelligent agents that transform data into action, insights into outcomes, and potential into performance.
Ready to transform your data and analytics operations with the open agentic web stack? Learn how 2toLead can help you implement enterprise-grade AI agents that break down silos, accelerate insights, and deliver measurable business value. Contact our team to explore how Azure AI Foundry's agentic capabilities can revolutionize your analytics workflows.
Join Our Newsletter